:::
訪客 - 教務 | 2022-07-15 | 點閱數: 193
一、 依據國立高雄師範大學 111 年 7 月 5 日高師大進字第 1110005808 號函辦理。
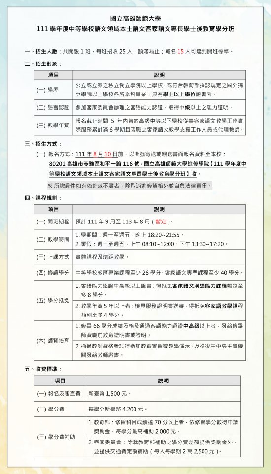
二、 旨揭課程招生名額 25 人,報名 15 人可達到開班標準(詳附件 1 、 2 ):
(一) 招收對象:現職之客家語文教學支援工作人員或代理教師,並符合學歷、語言認證及教學年資等條件。
(二) 課程規劃:
1、 開班期程:預計 111 年 9 月至 113 年 8 月。
2、 師資培育:修畢中等學校教育專業課程 26 學分、客家語文專門課程 40 學分成績及格及通過客語能力認證中高級以上者,由本校發給修畢師資職前教育證明書或證明;教師資格考試通過後協助辦理教育實習事宜。
(三) 上課方式:實體課程及遠距教學。
(四) 學分費補助:
1、 教育部:修習科目成績達 70 分以上者,依修習學分數得申請獎助金,每學分最高補助 2,000 元。
2、 客家委員會:除就教育部補助之學分費差額提供獎助金外,並提供交通費定額補助(每人每學期 2 萬 2,500 元)。
(五) 報名方式: 111 年 8 月 10 日前,以掛號或親送書面報名資料至本校。
三、 報名表及招生簡章可至國立高雄師範大學官網下載( https://w3.nknu.edu.tw ;國立高雄師範大學進修學院: https://c.nknu.edu.tw/ccee );報名相關問題請洽承辦人蔡先生: 07-7172930 轉 3661 辦理。
  • 376550000A_1110134630_ATTACH1.pdf
    1) 376550000A_1110134630_ATTACH1.pdf
  • 376550000A_1110134630_ATTACH2.jpg
    2) 376550000A_1110134630_ATTACH2.jpg
  • 376550000A_1110134630_ATTACH3.pdf
    3) 376550000A_1110134630_ATTACH3.pdf
:::

搜索

登入

[size=x-large]回首頁[/size]
會員登錄
OPENID 登入(請從工具列右上方"登入"進入)
管理區

美崙QR Code

請掃此 QR Code 可連至此頁面
:::